Top 5 artificial intelligence (AI) based software

स्वचालित बुद्धि (Artificial Intelligence) संबंधी सॉफ्टवेयर के बारे में जानकारी देने से पहले, स्वचालित बुद्धि क्या होती है को समझने की जरूरत होती है। स्वचालित बुद्धि को शब्द से समझा जा सकता है कि किसी कोमिश्न या समस्या को स्वचालित रूप से हल करने की क्षमता हो।

स्वचालित बुद्धि के सॉफ्टवेयर के कुछ महत्वपूर्ण उदाहरण हैं:TensorFlow: TensorFlow एक बेहतरीन ओपन स्रोत सॉफ्टवेयर है जो स्वचालित बुद्धि के एप्लिकेशन को विकसित करने के लिए उपयोग किया जाता है।

TensorFlow को कई कंपनियों और विश्वविद्यालयों में स्वचालित बुद्धि के प्रक्रिया के लिए उपयोग किया जाता है। यह कुछ मुख्य सुविधाओं के साथ आता है, जैसे कि डेटा का संग्रह, नेटवर्क का निर्माण, प्रशिक्षण, संबोधन और स्थानीय संस्थानों की समर्थन करना।

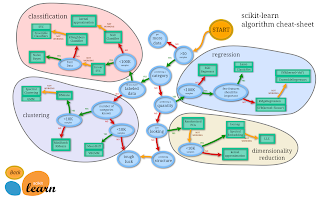
Scikit-Learn: Scikit-Learn एक ओपन स्रोत सॉफ्टवेयर है जो स्वचालित बुद्धि के प्रशिक्षण के लिए उपयोग किया जाता है। यह स्वचालित बुद्धि के कुछ मुख्य प्रक्रियाओं को समर्थन करता है, जैसे कि स्वचालित बुद्धि के प्रशिक्षण, प्रेडिक्शन, क्लासिफ़िकेशन, रीग्रेशन, समायोजन और क्लस्टरिंग।
Scikit-Learn

Keras: Keras एक ओपन स्रोत सॉफ्टवेयर है जो स्वचालित बुद्धि के नेटवर्क का निरमाण करने के लिए उपयोग किया जाता है। यह स्वचालित बुद्धि के नेटवर्क का निर्माण करने की प्रक्रिया को समझने के लिए सरल और संक्षिप्त बनाता है। यह TensorFlow, CNTK, Theano आदि के साथ काम कर सकता है।
Keras

OpenCV: OpenCV एक ओपन स्रोत सॉफ्टवेयर है जो कंप्यूटर दृश्य और कंप्यूटर विज्ञान के लिए उपयोग किया जाता है। यह स्वचालित बुद्धि के काम को समर्थन करता है, जैसे कि फेस डिटेक्शन, फेस रिकमंडेशन, ऑब्जेक्ट ट्रेकिंग, आवेदन क्षेत्र को समझना और कंप्यूटर दृश्य स्वचालित करने के लिए समर्थन करता है।
OpenCV


NLTK: NLTK (Natural Language Toolkit) एक ओपन स्रोत सॉफ्टवेयर है जो प्राकृतिक भाषा प्रोसेसिंग के लिए उपयोग किया जाता है। यह स्वचालित बुद्धि के काम को समर्थन करता है, जैसे कि पाठ श्रेणीकरण, पाठ स्वरूपण, पाठ सामग्री को समझना, पाठ की समानता, पाठ स्पष्टीकरण, वाक्य संशोधन, और प्राकृतिक भाषा के स्वचालित करने के लिए समर्थन करता है।
NLTK

स्वचालित बुद्धि सॉफ्टवेयर की सुविधाओं को समझने के लिए उपयोग किया जा सकता है, जैसे कि डेटा विश्लेषण, स्वचालित कंट्रोल, स्वचालित सुविधाओं को समझने, क्लासिफ़िकेशन, क्लस्टरिंग, नेटवर्क निर्माण, संबोधन, कंप्यूटर दृश्य स्वचालित करने,और प्राकृतिक भाषा प्रोसेसिंग। स्वचालित बुद्धि सॉफ्टवेयर की सुविधाओं को समझने के लिए उपयोग किया जा सकता है, जैसे कि कंपनियों, स्वास्थ्य सेवाओं, विश्वविद्यालयों, सरकारी संगठनों, और बिजनेस सेक्टर में सुविधाओं को समझने के लिए उपयोग किया जा सकता है। स्वचालित बुद्धि सॉफ्टवेयर का उपयोग करके, हम समस्याओं को समझने के लिए सुविधाओं को समझ सकते हैं और समाधान को समझ सकते हैं।



Reviews:

Post a Comment

meri Factory © 2014 - Designed by Templateism.com, Plugins By MyBloggerLab.com | Published By Gooyaabi Templates

Contact us

Powered by Blogger.